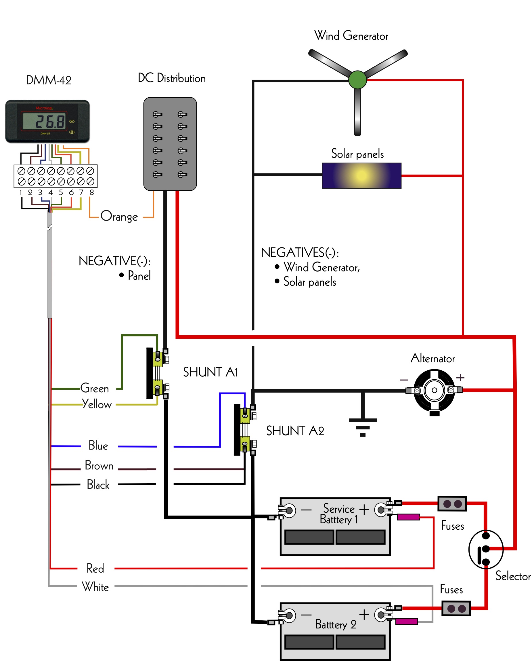
Microlog DMM-3, DMM-4 and DMM-42 DC / Battery Monitors: |
| Get complete control of your Boat, RV, Vehicule or Green energy supply
with the Microlog Battery / DC Monitoring Systems |
 |
| We designed the perfect little Battery / DC system monitor at an affordable price. Check the House Bank or the twin engine start batteries critical voltages. Also Check current circulation in the system at glance, find charging problems or Phantom power losses. Unique on market! an extremely low current consumption, so low you can leave it on all week... |
DMM-3-BR12 for 2 x 12V Battery Banks + Amps:
Perfect for Sailboat or small RV
CAD$ 69
 
DMM-4-BR12 for 3 x 12V Battery Banks + Amps:
Perfect for Twin engine cruiser or genset equiped RV CAD $75


|
Precision Voltage Monitoring:
The Microlog DMM-3 / DMM-4 Battery Monitors are designed to monitor the level of charge for 2 or 3 battery banks in measuring the Total Battery Cells Voltages with great precision. The voltage monitoring will help telling you the state and condition of your batterie, charging equipment and also when it's time to charge and stop charging.
Charge and discharge current monitoring (with shunt kits, see below):
The Microlog DMM-3 / DMM-4 System will also monitor the intensity (Amperes) of incoming current from charging equipment such as alternators, wind generators or solar panels and/or, current consumed in your boat or RV. You can measure just charging or just discharging current if you prefer; or NET current circulation to your House bank, your choice. Charging current will be represented with a "+" sign and discharging current with a "–" sign.The instrument measures the slight potential difference between shunt terminals and translate this measurement in Amperes (Shunt is needed and optional, see below).
Backlit Display:
Our monitors comes with a Red backlit display for night monitoring with very high efficiency LEDs for low current drain.
Plug and Play:
The system is easy to install and operate. Drill a small hole for wires, peel 3M™ adhesive pads and put in place. No programing or resets of any kind; simply press the right button for functions (battery #1 active by default).
As good as it gets:
The Microlog Monitors are carefully made with the finest components and materials in order to optimize its reliability and performance, such as: Use of Surface-Mount Technology (SMT), Anti-Corrosion Treatment, Sealed Adjustments Trimmers, Lexan® Facing and Stainless Steel Hardware for harsh marine environment.
The Microlog instruments are covered with a 2 year limited warranty. |
DMM-42-BR12 for 2 x 12V Battery Banks + 2 Amps inputs:
Perfect for sailboat or RV
CAD $99 |
 |
Microlog DMM-3, DMM-4, DMM-42 12VDC Model Specifications:
| Voltage measurement range : |
10.00 -19.99 volts |
| Resolution (volts): |
0.01 volts |
| Measurement precision: |
± 0.03 volts (20ºC) |
| Current measurement range: |
0-200 amps. |
| Resolution (amperes): |
0.1 amps(200A shunt)
|
| Amperage Measurement precision: |
± 0.1 amps. (20ºC) |
Operating current requirements
(with backlight): |
1.8 mA (12.0V) /
2.0 mA (24.0V) |
| Operating temperature range: |
0ºC to 40ºC |
| Storage temperature range: |
-30º to+60ºC |
| Size: |
3.52" W. x 1.77" H. x 0.735" D.
8,94 cm x4,49cm x 1,87 cm
|
|
FEATURES
• Protect your batteries against deep discharge
• Accurate 2 or 3 battery banks voltage measurement
• System Charge, Discharge or NET current measurement
• Voltage up to 20VDC @ 0.01V Resolution on 12VDC model
• Current up to 200A @ 0.1A Resolution on 12VDC model
• Extremely low current draw of 1.8 mA (0.0018 A)
• Red Backlit Display
• Simple: press the right button for inputs
(Bat.#1 House Voltage as default display)
• Polycarbonate facing
• Corrosion treated Printed Circuit Board
• Surface Mount Technology with sealed trimers
• Stainless steel hardware for marine environment
• Easy to install and operate (No Programming)
• Two year limited warranty |
 |
Shunt and Wiring kits: |
NOTE ABOUT CURRENT SHUNTS FOR AMPERAGE:
A Shunt is needed in order to measure amps with our battery / DC monitors, see below
(you may purchase just the instrument if you ONLY need Voltage measurement).
A shunt is needed in order to measure amps with battery monitor. A shunt is an accurate, very low resistance resistor which is placed "in line" with the wire carrying the current to be measured. It is usually placed in the negative wire from the battery bank, such that all the current going into the battery (charging) or out (discharging) must pass through it. Connected in this way it will be set up to monitor "NET" amps in and out of the battery. (It also could be placed in series with the negative wire coming from a solar array--or other charging source--in which case it would measure only the solar array or wind current. The shunt needs to be placed near the batteries; since these wires carry very high currents the wires from the batteries must be kept short to minimize electrical losses. |
|
The SWK-101 Shunts and Wiring kit is required if you need to measure current up to 100 AMPS. This one fit with 12VDC Models only. CAD$ 40
For systems with maximum current 65 amps continuous with no overloads, or 50 amps continuous with overload to 100 amps for 8 seconds max. These are suitable for small systems, or for most applications where you want to measure only solar or wind turbine input current. It allows "amps" readings as low as 0.1 Amp.
Kit includes:
-100 Amp. Marine Grade Shunt
-20 feet PVC jacketed, tinned, flexible marine grade wire for exact calibration of your instrument-Connectors to shunts and Brass screws
|
Shunts Specifications:
|
|
| Continuous Current limit: |
65 Amp. |
| Surge limit(25°C): |
100 Amp. 8 sec/min. MAX
(Derating as ambiant temperature rise) |
| Size: |
2.00" L. x 1.25" W. x 1.75" D
5,1 cm x 3,2 cm x 4,4 cm. |
|
 |
The SWK-201 Shunts and Wiring kit is required if you need to measure current up to 200 AMPS. This one fit with 12VDC Models only. CAD$ 50
For systems with maximum current 135 amps continuous with no overloads, or 100 amps continuous with overload to 200 amps for 8 seconds max. These are suitable for high current Inverters consumption, charging alternator, solar panels, wind turbines and NET Amps. It allows "amps" readings as low as 0.1 Amp.
Kit includes:
-200 Amp. Marine Grade Shunt
-20 feet, 6,2 m, PVC jacketed, tinned, marine grade cable
-Connectors to shunts and screws
|
Shunts Specifications:
|
|
| Continuous Current limit: |
330 Amp. |
Surge limit(25°C): |
500 Amp.,8 sec/min. MAX
(Derating as ambiant temperature rise) |
| Size: |
3.25" L. x 1.75" W. x 1.75" D
8,2 cm x 4,4 cm x 4,4 cm. |
|
|
In-Line Ring Connector-Fuses:
Ring-Connector-Fuse are required to protect battery wiring to the DMM monitor for your own safety.
CAD$ 5
|
|